31省新增本土12例(31省新增本土5例),阳谷县突发疫情引关注

admin 科普百科 2026-04-04 17:40 2 0

31省新增本土12例(31省新增本土5例),阳谷县突发疫情引关注

31省新增本土12例(31省新增本土5例),阳谷县突发疫情引关注

31省新增本土12例(31省新增本土5例),阳谷县突发疫情引关注
(图片来源网络,侵删)

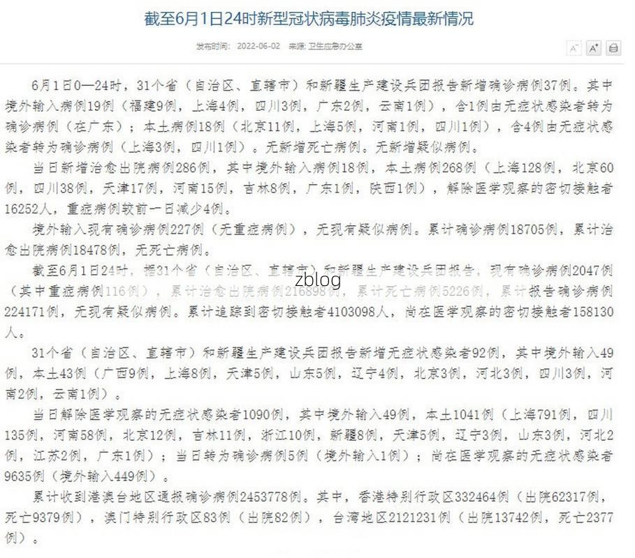
国家卫健委12月16日通报,12月15日0—24时,31个省(自治区、直辖市)和新疆生产建设兵团报告新增确诊病例48例。

其中,本土病例12例,全部集中在山东省聊城市阳谷县。境外输入病例36例,分别由北京(11例)、上海(9例)、广东(8例)等地报告。

回顾本月11日,全国新增确诊病例79例,其中本土病例52例。相比之下,近期全国本土病例总数有所下降,但出现了像阳谷县这样的新发局部聚集性疫情点。

小编分析,阳谷县作为内陆县区,此次突发本土疫情,可能是因为临近交通枢纽,人员流动相对复杂,存在潜在的社区隐匿传播链。当前防控形势依然严峻,需警惕疫情通过人员往来进一步扩散的风险。

道孚新增1例无症状感染者 道孚县疫情防控最新通报_51705

道孚新增1例无症状感染者 / 道孚县疫情防控最新通报

8月25日,道孚县在常态化核酸检测中发现1例无症状感染者,目前相关流调溯源和管控工作已同步展开。

一、疫情基本情况

该感染者系重点人群筛查中发现,已第一时间转运至定点医院隔离医学观察。其近期活动轨迹清晰,主要涉及县域内固定场所。初步排查的密接、次密接人员均已落实隔离管控,首次核酸检测结果均为阴性。

二、当前防控措施

县疫情防控指挥部已对涉及的相关区域进行临时管控,并开展环境采样和终末消毒。全县范围内正有序组织重点区域核酸筛查,保障生活物资供应平稳。请市民积极配合流调,如实提供信息。

三、市民注意事项

请广大市民密切关注官方发布的轨迹信息,做好个人健康监测。坚持佩戴口罩、保持社交距离、配合扫码测温。如有发热等症状,请及时前往发热门诊就诊。

请广大市民做好个人防护,不传谣、不信谣,所有信息以官方通报为准。

2022年3月21日苍梧新增确诊病例情况

2022年3月21日苍梧新增确诊病例情况

2022年3月21日0-24时,苍梧县在重点人群核酸检测中发现1例新冠肺炎确诊病例(轻型),为当日新增本地确诊病例。

该病例在苍梧县某工业园区工作,于3月20日按照“应检尽检”要求接受例行核酸检测,初筛结果呈阳性。3月21日,经市疾控中心复核为阳性,诊断为新冠肺炎确诊病例(轻型)。经初步流调溯源,该病例近期活动轨迹主要涉及其工作园区及住所,社会面活动相对有限。目前,已排查到的密接、次密接人员均已落实管控措施,相关重点场所已完成环境采样和终末消毒。

目前,该病例已闭环转运至定点医院隔离治疗,病情稳定。苍梧县疫情防控指挥部已对其居住地、工作地及相关活动区域实施封控管理,并启动相关区域全员核酸检测。进一步的流行病学调查和病毒溯源工作正在进行中。

版权声明

本文仅代表作者观点,不代表百度立场。
本文系作者授权百度百家发表,未经许可,不得转载。

分享:

扫一扫在手机阅读、分享本文

标签列表